8月20日,国家金融监督管理总局江苏监管局发布7个行政处罚公开表,江苏苏商银行股份有限公司(原江苏苏宁银行股份有限公司)因7项违法违规行为被罚没366万余元。同时,该行行长王景斌等6名责任人也收到了不同程度的处罚。

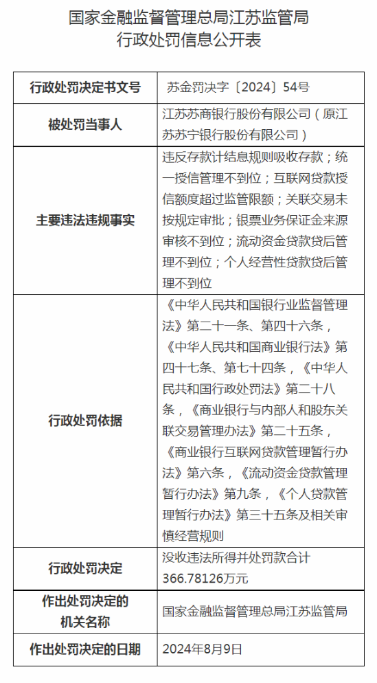
行政处罚决定书显示,苏商银行主要违法违规事实包括:违反存款计结息规则吸收存款、统一授信管理不到位、互联网贷款授信额度超过监管限额、关联交易未按规定审批、银票业务保证金来源审核不到位、流动资金贷款贷后管理不到位、个人经营性贷款贷后管理不到位。
针对上述违法违规行为,国家金融监督管理总局江苏监管局依据《中华人民共和国银行业监督管理法》第二十一条、第四十六条,《中华人民共和国商业银行法》第四十七条、第七十四条,《中华人民共和国行政处罚法》第二十八条,《商业银行与内部人和股东关联交易管理办法》第二十五条,《商业银行互联网贷款管理暂行办法》第六条,《流动资金贷款管理暂行办法》第九条,《个人贷款管理暂行办法》第三十五条及相关审慎经营规则,对苏商银行没收违法所得并处罚款合计366.78126万元。作出行政处罚决定日期为2024年8月9日。
同时,苏商银行6名相关责任人也遭到处罚。其中,时任原苏宁银行行长王景斌对该行违反存款计结息规则吸收存款、关联交易未按规定审批、统一授信管理不到位负有责任,被警告并处罚款23万元。据了解,今年3月,苏宁银行正式更名为苏商银行,更名后行长一职仍由王景斌继续担任。
另外,时任原苏宁银行营业部总经理高朝辰对该行银票保证金来源审核不到位负有责任,被警告并处罚款6万元;时任原苏宁银行营业部市场总监罗霄锋对该行流动资金贷款贷后管理不到位负有责任,被警告并处罚款6万元;时任原苏宁银行营业部营销总监狄晓燕,对该行流动资金贷款贷后管理不到位负有责任,被警告并处罚款5万元;时任原苏宁银行微商金融部总经理助理张海波,对该行个人经营性贷款贷后管理不到位负有责任,被警告并处罚款6万元;时任原苏宁银行消费金融部总经理助理刘丽红,对该行互联网贷款授信额度超过监管限额负有责任,被警告并处罚款6万元。
资料显示,苏商银行成立于2017年6月,位于江苏南京,是江苏省首家数字银行。该行注册资本为40亿元,由江苏7家民营企业共同发起设立,其中第一大股东是苏宁易购集团股份有限公司,持股比例为30%;日出东方控股股份有限公司为第二大股东,持股比例为23.6%。
2023年,苏商银行实现营业收入45.65亿元,同比增长12.28%,实现净利润10.55亿元。不良率为1.17%,较2022年的0.99%大幅提升0.18个百分点。
值得注意的是,上述罚单是苏商银行更名后首次被监管处罚。更名之前,其还曾被央行南京分行营业管理部处罚过两次:2018年1月4日,该行因未按照中国人民银行规定的比例交存存款准备金,被罚款5.68万余元;2022年3月21日,该行因超过期限或未向人民银行报送账户开立资料、未按规定对高风险客户采取强化识别措施,被警告并罚款42万元。(汪定强)